餐后立即看手机/电脑或显著增加近视风险!原因是:胰岛素升高伴有巩膜缺氧
发布时间: 2024-10-22 访问次数: 10
在这个“看”世界的时代,无论是通过手机屏幕、电脑显示器还是平板设备,我们的双眼正承受着前所未有的压力。随着科技的发展和社会的进步,「近视」成为了全球范围内一个重大的公共卫生问题,尤其在年轻一代中更为普遍。(文章稍长,请耐心阅读~)
据最新研究显示,自1990年以来,全球近视的患病率已显著上升,预计到2050年,这一数字将超过7.4亿人!其中儿童和青少年的近视率尤为突出,高达约三分之一。
1. 严峻的近视问题!
该研究团队通过分析1990年至2023年的数据,发现近视的全球患病率呈现出显著的上升趋势。从1990年的大约24.32%增长到2023年的35.81%,预计到2040年将达到36.59%,2050年将可能进一步攀升至39.80%。这一增长趋势表明,近视正在成为全球性的公共卫生问题!
图1. 1990-2023年全球儿童和青少年近视患病率(按国家)
研究结果揭示了不同地区之间患病率的显著差异。其中,东亚地区的近视患病率最高,达到35.22%,这可能与该地区教育压力大、户外活动时间较少有关。城市地区的近视患病率也较高,为28.55%,研究人员表示,这可能与城市高强度的生活方式相关。相比之下,拉丁美洲和加勒比地区的近视患病率最低。
在性别方面,女性的近视患病率(33.57%)高于男性(30.49%)。这一差异可能与女性更倾向于从事近距离工作、较少的户外活动时间有关。此外,青少年(47.00%)和高中生(45.71%)的近视患病率显著高于其他年龄段,这可能反映了这一年龄段学业压力的增加和户外活动时间的减少。
研究还预测了不同发展水平国家的近视患病率。发展中或欠发达国家的近视患病率预计将高于发达国家,研究人员推测,这可能与这些国家快速的城市化、生活方式的改变和教育模式有关。其中,亚洲预计将有最高的近视患病率!
特别值得注意的是,日本以85.95%的近视患病率位居全球首位,韩国和俄罗斯分别以73.94%和46.17%的患病率紧随其后。中国的近视患病率为41.11%,位居全球第五。
而在中国,不同省份之间的患病率也存在差异,东部地区的患病率最高,达到46.32%。研究还发现,女孩的近视患病率高于男孩,特别是在广西和江苏,女孩的患病率分别达到72.92%和67.39%。这可能与女孩更早进入青春期、更早参与近距离活动有关。

图2. 1990-2023年中国儿童和青少年近视患病率汇总
由此看来,在全球范围内,特别是东亚地区,近视问题很严重,并且也有着将越来越严重的趋势。
2. 高糖饮食不仅诱导了近视,还加剧了近视程度!
正如家中长辈时常唠叨的,“要好好保护眼睛,要用一辈子的”。的确,眼睛是心灵的窗户,是我们感知世界的最最重要的器官之一。然而,在快节奏的现代生活中,长时间看电视、玩手机,或者过度用眼,都可能对我们的视力造成不可逆的影响。但是,你知道吗?我们的眼睛健康还可能受到饮食习惯的影响呢!
去年,来自温州医科大学附属眼科医院等的研究人员分析了巩膜糖酵解如何通过增加组蛋白乳酸化影响近视的发展。该成果发表在 Cell Metabolish上,题为“Augmentation of scleral glycolysis promotes myopia through histone lactylation”。
巩膜是眼球的主要支撑结构,其内部的成纤维细胞在维持眼球形态和功能方面发挥着关键作用。在本研究中,研究人员通过对小鼠和豚鼠实施形觉剥夺(form-deprivation)的方法来诱导近视,然后检测了小鼠巩膜中关键糖酵解酶的表达和乳酸水平。
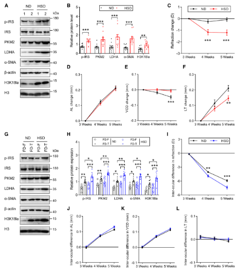
结果显示,与未处理的眼睛相比,形觉剥夺后的眼睛(FD-T)巩膜中糖酵解酶(如HK2和PFKP)和乳酸脱氢酶(LDHA和LDHB)的水平显著升高,同时乳酸水平也升高。这些变化在视网膜中并未观察到,表明巩膜糖酵解的增加是近视的一个特定特征。

图3. 小鼠和豚鼠在FDM诱导2天或2周后,糖酵解酶蛋白和乳酸的巩膜水平升高
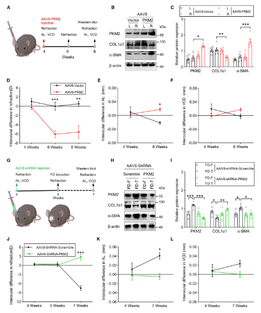
为了确定巩膜糖酵解的增加是否能够诱导近视,研究者利用腺相关病毒(AAV)载体过表达了PKM2(一种糖酵解酶),结果发现这导致了明显的近视漂移和眼轴长度(AL)的增加。相反,通过AAV载体敲减PKM2可以抑制形觉剥夺诱导的近视发展。此外,使用糖酵解抑制剂2-DG(2-deoxy-D-glucose)也能抑制形觉剥夺诱导的近视。这些结果表明,巩膜糖酵解的增强能够诱导近视的发展。

图4. 巩膜PKM2过表达导致小鼠近视,而PKM2敲低抑制小鼠近视
研究者进一步研究了巩膜乳酸水平升高对近视的影响。通过AAV载体过表达LDHA(一种乳酸生成酶)来增加了巩膜中的乳酸水平,并诱导了近视的发展。而通过AAV载体敲减LDHA则抑制了形觉剥夺诱导的近视。此外,使用LDHA/B特异性抑制剂GNE-140也能抑制形觉剥夺诱导的近视。这些结果表明,巩膜乳酸水平的升高能够诱导近视的发展。
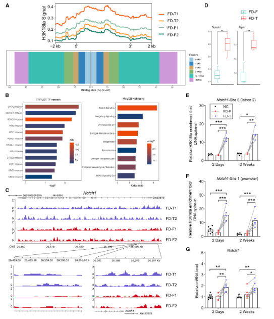
为了探究组蛋白乳酸化如何影响近视的发展,研究者进行了CUT&Tag测序和RNA测序分析。结果显示,H3K18乳酸化在Notch1基因的第二内含子和启动子区域富集,并且这种富集与Notch1基因表达的增加相关。通过siRNA或AAV载体敲除Notch1可以抑制形觉剥夺诱导的纤维母细胞向肌成纤维细胞的转分化(FMT)和近视的发展。此外,缺氧或乳酸处理HSFs也能增加H3K18la的水平,并诱导Notch1基因的表达。这些结果表明,组蛋白H3K18乳酸化通过激活Notch1基因的表达来促进FMT和近视的发展。

图5. 巩膜H3K18la激活小鼠近视时Notch1的转录
研究者还研究了高糖饮食对近视的影响。他们发现,高糖饮食不仅能在豚鼠中诱导近视,还能增强形觉剥夺诱导的近视!高糖饮食增加了巩膜中胰岛素信号通路的激活,促进了FMT,并增加了糖酵解酶和乳酸水平。这些结果表明,高糖饮食通过激活胰岛素信号通路和促进巩膜糖酵解来诱导近视的发展。

图6. 每日喂食高糖饮食(HSD)诱导豚鼠近视并加剧FDM进展
总结一下,这项研究首次揭示了巩膜糖酵解增强与近视发展之间的直接联系,特别是在缺氧条件下,乳酸通过组蛋白乳酰化激活Notch1基因转录,促进了成纤维细胞向肌成纤维细胞的转化,最终导致近视的发生。
那为什么说餐后立即看手机/电脑或显著增加近视风险?小编知道这是个大家都有的习惯,吃完饭后玩玩手机、看看视频休息一下,是不是!
结合上文的研究结果,原因有:
1. 餐后胰岛素升高:餐后,尤其是高糖饮食后,胰岛素水平会显著升高。胰岛素的升高会激活巩膜中的胰岛素信号通路,促进糖酵解和乳酸的产生。
2. 近距离用眼与巩膜缺氧:近距离用眼会导致脉络膜血流减少,使巩膜处于缺氧状态。缺氧会进一步促进糖酵解和乳酸的产生,从而加速近视的发展。
3. 1+2的综合效应:如果在餐后立即进行长时间的近距离用眼,胰岛素升高的同时伴有巩膜缺氧,这两种因素的叠加效应可能会显著增加近视的风险。
如此,看到这里,为了心灵的窗户能一直明亮,我们不仅需要关注日常生活中的用眼习惯,还要重视饮食对眼睛健康的影响,例如少吃糖、多吃富含维生素和抗氧化剂的食物、餐后一小时内尽量减少近距离用眼等等。愿我们的双眼永远明亮,继续见证这个美丽的世界!
参考文献:
1.Global prevalence, trend and projection of myopia in children and adolescents from 1990 to 2050: a comprehensive systematic review and meta-analysis
2. Augmentation of scleral glycolysis promotes myopia through histone lactylation
——来源于《生物谷》
常州大学医疗保健中心